joern:simulations:2009-09-14-forward_atm
2009-09-14-forward_atm
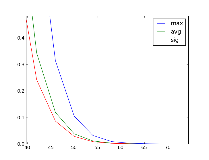
This set of simulations served for determining the required upper atmosphere boundary for GLORIA simulations. A set of forward calculations were performed with an ever decreasing upper atmospher boundary.
This plot shows the result. On the left the difference to the 80km height is given in percent over all 100.000 pencibeams used in this setup (plane height 15km). The upper border of atmosphere is on the axis below given in [km].
For an upper atmosphere height of 50km, the maximal difference of any measurement drops below 0.1 percent. An upper boundary between 50 and 60 km should therefore suffice.
joern/simulations/2009-09-14-forward_atm.txt · Zuletzt geändert: 2020/05/27 15:10 von 127.0.0.1
